Este interesante proyecto TFM nos explica el Modelado BIM para la construcción de una nueva carretera de acceso a las playas del sur de la Isla Menorca.
Ante el creciente requerimiento de la metodología BIM en proyectos de ingeniería civil, hace dos años decidí completar mi formación realizando el Máster BIM aplicado a Ingeniería Civil impartido por Structuralia, donde he realizado el Trabajo Fin de Máster titulado “Modelado BIM para la Construcción de una Nueva Carretera de Acceso a las Playas del Sur de la Isla de Menorca”, realizando un profundo análisis flujo de trabajo para diseñar esta obra lineal y evaluación de la interoperabilidad entre softwares disponibles.
A lo largo de este post se describe el objetivo del proyecto, el flujo de trabajo seguido, los softwares empleados y las conclusiones obtenidas.
¿Cuál era el objetivo de mi trabajo fin de máster?
Lo que se ha perseguido con este proyecto ha sido analizar el flujo de trabajo a seguir para realizar una obra lineal, que incluye el diseño de un puente, y evaluar la interoperabilidad entre los diferentes softwares disponibles.
Para ello se ha realizado una nueva carretera de acceso a las Playas del Sur de la Isla de Menorca que conecte la carretera Me-24 (entre Ciudadela y Cala en Bosc) con la carretera Me-22 (entre Ferreries y Cala Galdana). Actualmente el acceso a las calas se realiza desde los diferentes caminos que parten de la carretera Me-1, no existiendo comunicación directa entre las calas. En su tramo final se ha planteado la ejecución de un puente para atravesar una zona de vaguada. La Imagen 1 muestra, en amarillo, la carretera a diseñar.

Flujo de trabajo y softwares empleados
En primer lugar, se realizó un pre-diseño de la carretera y el diseño del puente mediante el software Infraworks (v.2021). Este programa está orientado al campo de la pre-ingeniería y se focaliza en realizar una planificación previa del encaje y en el análisis del impacto de las infraestructuras sobre el terreno. Su utilidad se centra en proporcionar información para la toma de decisiones en las etapas tempranas de diseño. Uno de los puntos negativos de este software es que la información que se obtiene no es válida para generar proyectos, aunque permite realizar importantes estimaciones para determinar los movimientos de tierras, y su encaje en el terreno.
A continuación, se empleó AutoCAD Civil 3D (v.2021) para adaptar la carretera prediseñada en Infraworks a la Normativa de Trazado 3.1-IC, definir la sección tipo y calcular los movimientos de tierras.
Por su parte, el puente se exportó desde Infraworks a Structural Bridge Design (v.2020) para analizar la compatibilidad entre ambos softwares desde el cual se podría llevar a cabo el análisis estructural del mismo. A su vez, se empleó Revit (v.2021) para crear planos de detalle y tablas de planificación de los elementos que componen el puente.

Diseño preliminar de la carretera mediante Infraworks
Como se ha comentado, la herramienta Infraworks se utilizó para el diseño conceptual, gracias a su rápida generación y análisis de diseños, terreno y características del entorno.
Como paso previo a realizar el diseño preliminar de la carretera mediante Infraworks, se descargó desde la página del Instituto Geográfico Nacional, el modelo digital del terreno en la zona de actuación, la ortofoto de máxima actualidad del PNOA y los archivos shape que contenían la información de las carreteras existentes.
A continuación, se creó un modelo en Infraworks (versión 2021), se eligió el sistema de coordenadas ETRS89.UTM-31N correspondiente a la zona de actuación y se importaron los archivos que se habían descargado previamente en la página del IGN.
El siguiente paso fue crear una carretera de diseño que fuera pasando próxima a los parkings existentes de acceso a las calas del Sur, evitando, siempre que fuera posible, cruzar cerca de las edificaciones existentes en la zona. Una vez realizada la carretera de diseño, ésta se transformó a carretera compuesta y se creó un puente para salvar el desnivel existente en una vaguada que se debía atravesar.
Indicar que en la versión de 2018 de Civil 3D se disponía de la herramienta Bridge Module que permitía introducir, de manera sencilla, modelos de puentes simples en la obra lineal. Sin embargo, en las últimas versiones de C3D no se ha seguido desarrollando esta herramienta debido a la aparición de Infraworks, que permite diseñar puentes con diferentes componentes de tablero, contrafuerte, pilar, jácena y apoyo del puente. También destacar que, en la última versión de Civil 3D (2021), los puentes se incorporan como un nuevo tipo de objeto de puente cuyos componentes son elementos individuales y se encuentran identificados, aspecto que no ocurría en la versión 2020 donde los puentes se importaban como un único objeto 3D. A pesar de todo esto, en ninguna de estas versiones los puentes son elementos editables por lo que el diseño del puente se ha realizado íntegro desde Infraworks.

Una vez finalizado el modelo, se exportaron los archivos .imx para su posterior importación al resto de softwares.
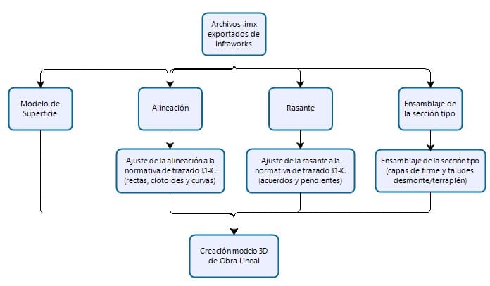
Diseño de la carretera con Civil 3D
El diseño de la obra lineal se realizó mediante Civil 3D, versión 2021, siguiendo el esquema de trabajo mostrado en la Imagen 4.

Empleando la misma versión de Civil que en el Infraworks, se importaron ambos archivos .imx.
El primer aspecto a corregir es que la carretera fue diseñada en Infraworks siguiendo la normativa AASHTO por lo que se modificó la alineación para adaptarla a la normativa de trazado 3.1-IC. Para ello se fue editando la alineación importada, generando una nueva alineación compuesta de una sucesión de rectas, clotoides y curvas cuyos parámetros cumplieran con la normativa de trazado. Indicar que el archivo de normativa española disponible para Civil 3D no contiene todas las comprobaciones establecidas por la misma por lo que se hicieron comprobaciones adicionales específicas de las líneas, curvas o clotoides mediante la creación de estilos. El mismo proceso se siguió para adaptar la rasante a la norma de trazado.
Respecto a la sección tipo, se modificó la importada desde Infraworks para ajustarla a la sección mostrada en la Imagen 5 y así poder crear las distintas capas de firme y ajustar los taludes de desmonte y terraplén a los deseados. En Civil 3D, para realizar el diseño de la Sección Tipo de una obra lineal se crea primero un objeto de ensamblaje al que se le añaden objetos de subensamblaje que una vez configurados permiten el diseño de las secciones tipo deseadas. La sección tipo empleada en este trabajo está compuesta de los siguientes subensamblajes: Carriles 🡪 “LanersuperelevationAOR”, Arcenes y bermas 🡪 “ShoulderExtendAll”, Taludes 🡪 “BasicSideSlopeCutDitch”.

Una vez que ya tenemos todos los elementos, podemos obtener el modelo de la obra lineal. En la obra lineal se emplea la superficie del terreno, alineaciones, perfiles y ensamblajes. La herramienta C3D se encarga de gestionar los datos, uniendo los ensamblajes a la alineación y al correspondiente perfil longitudinal.
Se ha diseñado una obra lineal formada por varias líneas base y se ha creado la intersección de los taludes con la superficie al seleccionar la superficie “terreno natural” como objetivo en el cuadro de diálogo de crear obra lineal. Para crear la superficie de la obra modificada, se ha tenido en cuenta que se va a empezar a ejecutar el paquete de firmes del proyecto a partir del terreno natural cortado por la última capa de nuestro paquete de firmes, por tanto, se ha creado una superficie con el código de esa línea que en nuestro caso es “datum” y coincide para todos los subensamblajes. Por último, se añadió el contorno exterior con el que la obra lineal interseca con el terreno natural indicando el código del subensamblaje de los taludes que en este caso era “intersección”.

Al importar el modelo 3D del puente desde Infraworks, cada componente aparece representado como un objeto 3D no editable por lo que podemos decir que solo sirve para visualizar el encaje del puente ya que no llega a tener interacción con la obra lineal. Es decir, en la región donde se encuentra el puente, la obra lineal tiene desactivada la superficie “objetivo” y no reconoce el puente a la hora de hacer las transiciones de los taludes en las zonas de estribos. Para evitar que el paso de la carretera al puente se realice de un modo brusco, se modelaron los taludes siguiendo el siguiente proceso:
- En primer lugar, se dividió en regiones la obra lineal, creando una región de transición antes y después de la zona del puente de unos 40 m de longitud y se asignó una nueva sección tipo sin el subensamblaje de taludes. Además, se quitaron los objetivos de superficie en esta región y se redujo la frecuencia en esta parte, para que la transición se generara con mayor precisión.
- Se aisló la región de transición y se extrajeron, de esta zona, las líneas características que interesaban, es decir, las líneas que recorren la subbase de la obra lineal en los laterales y el estribo, para a partir de ellas realizar la explanación.
- Una vez obtenida la línea característica, con las herramientas de creación de explanación, se generó un grupo de explanación y se creó una explanación siendo la superficie base del volumen el terreno natural.
- Por último, en el menú desplegable de las herramientas de creación de explanación, se seleccionó “Desmonte-Terraplén de Superficie”, y una vez seleccionada esta opción, se eligió la línea característica creada anteriormente. Se aplicó la explanación a toda la línea característica con los mismos taludes que disponemos en los terraplenes y desmontes de la obra lineal obteniendo el resultado mostrado en la Imagen 7.

Exportación del Puente a Structural Bridge Design
La Versión 2021 de Infraworks permite verificar la resistencia estructural de las jácenas de los puentes. Cuando se selecciona el puente en el modelo y se inicia un análisis de líneas de jácenas, InfraWorks valida la composición inicial basada en reglas de las jácenas del puente y compara los diseños con los estándares de diseño de puentes elegidos, incluidos AASHTO LRFD, Británico, Australiano y Eurocódigos. Esto permite verificar desde una fase muy preliminar, la validez de las mismas.
Se ha probado a utilizar esta herramienta y abrir posteriormente los resultados en el software Structural Bridge Design 2020. Indicar que el objeto de este proyecto no era realizar un dimensionamiento estructural del puente sino evaluar la interoperabilidad entre los diferentes softwares disponibles, por lo que se ha realizado el cálculo con las cargas que venían por defecto en el programa verificando la interoperabilidad entre ambos softwares.
Gestión de cambios
Se analizó cómo sería el proceso a seguir en el caso de que se hicieran modificaciones en el modelo del puente generado desde Infraworks. En primer lugar, se modificó la profundidad a la que se situaba la zapata y se utilizó el comando “Publicar estructuras civiles” 🡪 “Actualizar existente en InfraWorks” para actualizar los datos de estructuras civiles conectadas en Civil 3D (esto sería de aplicación también a Revit).
Cuando se abre el modelo en Civil 3D, aparece una notificación que indica que el conjunto de datos de InfraWorks se ha modificado y que es necesario volver a cargarlo. Cuando seleccionamos “Administrar conjuntos de datos de Infraworks”, nos aparecen los comentarios sobre los cambios realizados desde Infraworks y la opción de actualizar el archivo que ha sido modificado. Al volver a cargar el archivo modificado desde InfraWorks en Civil 3D, se actualiza de forma dinámica el modelo, actualizándose en este caso la profundidad de la zapata.

Exportación del puente a revit
Desde Infraworks se seleccionó el puente, y se eligió la opción “Publicar estructuras civiles”. Para poder abrir desde Revit el archivo .imx generado se instaló el complemento “Revit InfraWorks Updater 2021”.
A continuación, se creó un nuevo proyecto de Revit con una plantilla “Estructural” y se configuró, para cada componente del puente de InfraWorks, la categoría de Revit que se quería asignar durante el proceso de importación (ver Imagen 9). Desde la ficha Complementos de la cinta de opciones de Revit se eligió la opción “Importar estructuras civiles” seleccionando el archivo .imx que había sido previamente generado desde Infraworks.
Indicar que, a pesar de haber elegido categorías de tipo estructural (pilares estructurales, cimentación estructural, etc.) para la importación de los elementos que componen el puente, Revit no los reconoce como elementos estructurales propiamente dichos y no se activa la casilla “Habilitar modelo analítico”. Debido a esto no es posible generar, de manera automática, un modelo analítico para su posterior exportación a un programa de cálculo. Una posibilidad sería ir colocando elementos estructurales en las posiciones donde se sitúan cada uno de los elementos importados con el fin de generar un modelo analítico pero el problema de esta solución sería que, ante posibles modificaciones en el modelo, habría que realizar los cambios de manera manual en Revit.

Además, se ha empleado Revit para crear planos de detalle y tablas de planificación de cada uno de los elementos estructurales que componen el puente (ver Imagen 10).

Conclusiones
A continuación, se resumen las conclusiones obtenidas del Proyecto realizado:
- Cuando se diseña una obra lineal con Civil 3D hay que tener en cuenta que el archivo de normativa española disponible no contiene todas las comprobaciones de diseño, siendo necesario realizar comprobaciones adicionales específicas de las líneas, curvas o clotoides mediante la creación de estilos. Este proceso resulta algo tedioso, por lo que, para obras lineales de longitud notable el empleo del software Istram sería más aconsejable ya que facilita la comprobación de la normativa.
- No existe un módulo especifico en Civil 3D para el diseño de puentes o túneles por lo que, para realizar este tipo de estructuras, se deben utilizar otros softwares como pueden ser Infraworks o Revit.
- Al importar el puente a Revit, éste no reconoce sus componentes como elementos estructurales propiamente dichos y no se activa la casilla “Habilitar modelo analítico”. Debido a esto no es posible generar, de manera automática, un modelo analítico para su posterior exportación a un programa de cálculo. La forma de hacerlo de manera automática sería a través de Structural Bridge Design.
- Los cambios realizados en Infraworks son notificados a los distintos programas (en este caso Civil 3D y Revit) de manera que resulta sencillo tener los modelos actualizados a los últimos cambios con tan solo volver a cargar el archivo importado.
En Structuralia agradecemos el enorme desempeño e iniciativa de Aida Santos Santamaría y su proyecto TFM. ¿Quieres desarrollar tu futuro profesional igual que Alan? Puedes ingresar a nuestra sitio de Structuralia e investigar la importante cantidad de material formativo en este sector, y adicionalmente la variedad de maestrías especializadas que necesitas para conseguir tus objetivos.
———–
RESEÑA DEL AUTOR:
Aida Santos Santamaría es graduada en Ingeniería Civil y Territorial, y Máster en Ingeniería de Caminos, Canales y Puertos por la Universidad Politécnica de Madrid habiendo cursado el segundo año del máster y el proyecto final de carrera en la Escuela Politécnica Federal de Zúrich (ETH). Habla 3 idiomas: español, inglés y alemán. Recientemente ha finalizado el Máster “BIM aplicado a la Ingeniería Civil”, impartido por Structuralia.
Desde hace 6 años desarrolla su trabajo profesional en Geocontrol, donde forma parte del departamento de Túneles y Obras Subterráneas. Entre las tareas o funciones desempeñadas se puede destacar la realización de proyectos de obra civil vinculados a la disciplina de obras subterráneas tanto a nivel nacional como internacional. Participa activamente en todas las fases de diseño tanto de túneles como de las estructuras vinculadas a este tipo de proyectos (muros, pantallas, falsos túneles, cimentaciones, etc.) Además, actualmente es la vicepresidenta del grupo de jóvenes de la Asociación Española de Túneles y Obras Subterráneas (AETOS).
TESTIMONIO DEL AUTOR:
1. ¿Qué es lo que más destacarías del máster?
«El máster combina teoría con ejercicios prácticos que ayudan a aplicar la metodología aprendida a través de los distintos softwares. Esto resulta muy útil para su posterior aplicación en un ámbito laboral.«
2. ¿En crees que te va ayudar en tu desarrollo profesional?
«Desde hace unos años, la aplicación de la metodología BIM es un requisito a cumplir en los proyectos de ingeniería. A través del máster he adquirido una visión general en diversas áreas (trazado, estructuras, presupuestos etc) que me serán de ayuda a la hora de enfrentar un proyecto donde se deba aplicar la metodología BIM «
3. ¿Por qué elegiste Structuralia?
» En primer lugar buscaba un máster que pudiera compatibilizar con una jornada laboral a tiempo completo y en segundo lugar quería que dicho máster fuera específico de Ingeniería civil ya que muchos de los máster que se ofrecen en la actualidad están más enfocados a la edificación.«